Детектор скрытой проводки из доступных деталей своими руками - «Сделай сам»
Осуществляя ремонт квартиры, иногда можно обнаружить интересный сюрприз от предыдущего собственника или строителей в виде торчащего из стены провода. Откуда и куда идёт этот неизвестный кабель? Под напряжением сейчас этот провод или нет? Вполне может оказаться, что это проводка соседей. Не всегда есть возможность найти истину, демонтируя всё вокруг провода.
Детали
Решить более сложную незадачу поможет детектор скрытой проводки, который легко смастерить из следующих деталей:
- Резисторы: 1 МОм, 100 кОм и 220 Ом.
- Транзистор BC 547 – 3 шт.
- Светодиод.
- Макетная плата.
- Провод эмалированный.
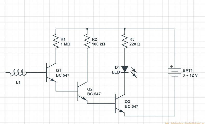
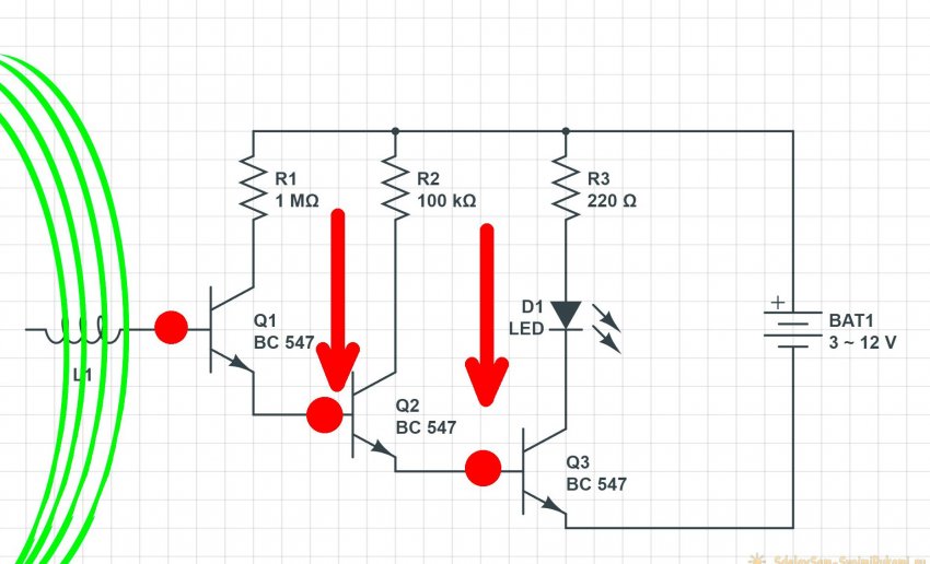
Схема детектора скрытой проводки
Схема прибора довольно проста: она состоит из трёх резисторов на 1 МОм, 100 кОм и 220 Ом (обведены красным), трёх NPN транзисторов BC 547 (На самом деле подойдут любые NPN транзисторы) одного светодиода, одной катушки на 10-15 витков и батарейки от 3 до 12 вольт.
В действительности эта схема выглядит так:
Кстати, если транзисторов BC 547 нет в наличии, то их можно заменить на любые NPN транзисторы.
Изготовление детектора
Размещаем наши компоненты на макетной плате.
Обрабатываем контакты канифолью и пропаиваем площадки.
Обычную эмалированную проволоку наматываем на карандаш в форме катушки, а затем припаиваем к нашей схеме. После отгибаем в сторону контакты резисторов, так, чтобы они образовали дорожки.
Припаиваем детали к дорожкам, а затем откусываем всё лишнее. Теперь подготавливаем проводки для светодиода и батарейки: зачищаем, лудим (покрываем тонким слоем припоя).
Затем ножовкой отпиливаем лишнее и самоделка начинает приобретать эстетический вид. Добавляем последние штрихи в виде выключателя. Как выяснилось, корпус от зубной нити идеально подходит для нашего бытового детектора скрытой проводки.
Как это работает?
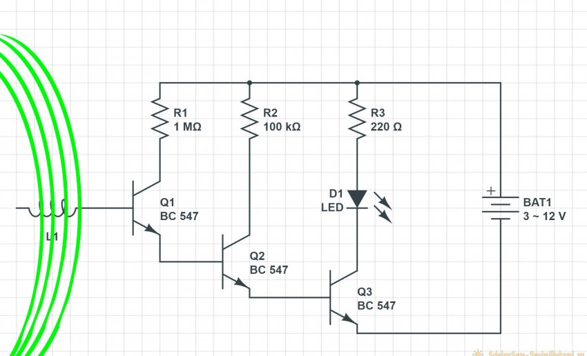
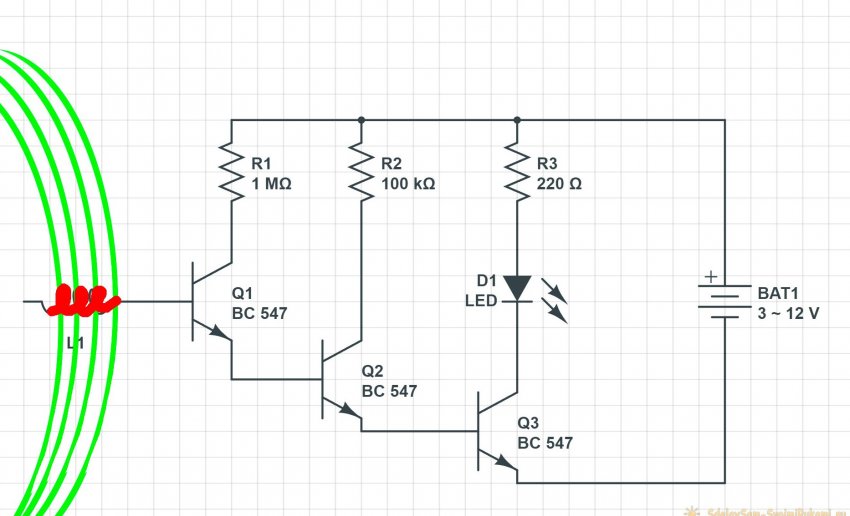
Вокруг любого проводника, по которому течёт электрический ток, возникает электромагнитное поле.
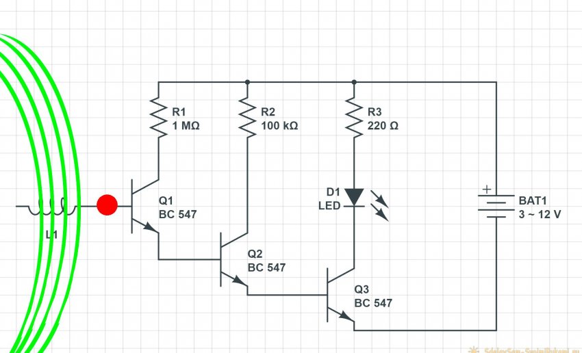
Когда мы помещаем катушку внутрь этого поля, она начинает запасать энергию, пока её не станет достаточно, чтобы открыть транзистор Q1.
Как только транзистор Q1 открывается, через него проходит электрический ток на базу транзистора Q2.
От чего Q2 тоже открывается, и пропускает ток на базу транзистора Q3.
Q3 в свою очередь повторяет действие своих предшественников, также пропуская через себя электрический ток, в следствие чего загорается светодиод, сигнализируя нам о наличии электрического тока в исследуемом объекте.
Теперь проверяем работу детектора скрытой проводки на выше упомянутом проводе, торчащем из плинтуса.
И он оказался под напряжением:
Вот таким незамысловатым и интересным способом можно узнать, есть ли опасность в кабеле, обезопасить себя и благополучно закончить ремонт.
Смотрите видео
Очень интересная статья: Детектор скрытой проводки из смартфона















