Простая переделка АТХ в зарядное устройство - «Сделай сам»
Нашел примерную схему на мою плату. Часть компонентов разнится, но в целом похожа.
Переходим к переделке
В первую очередь нужно убрать лишнее. Полностью удаляем силовую часть по основным напряжениям. Оставляем лишь сдвоенный диод, если подходит по параметрам. У меня была установлена сборка на 12 ампер и 200 вольт, меня устраивает. Красным я выделил что убрать. Крестиками указал где не должно быть связи между элементами.
Получилось что-то тита этого. Если у Вас похожая плата, то можете повторить как у меня.
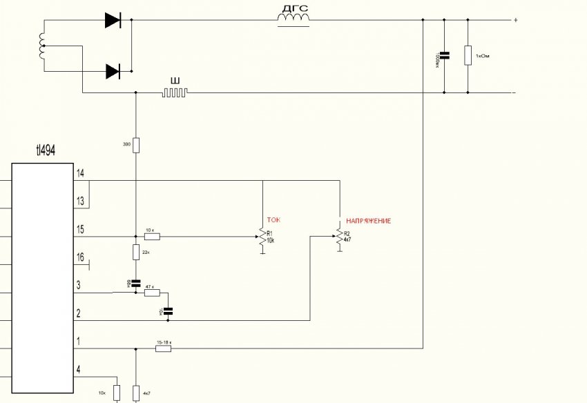
В итоге получается такая схема
Резистор идущий от средней точки трансформатора и на 15 ногу ШИМ, определяет максимальный выходной ток. Советую его большим не ставить, по крайней мере для начала. ДГС(дроссель групповой стабилизации) можно оставить какой есть, я же убрал часть обмоток. Осталась обмотка на +12 вольт и часть обмотки на -12 вольт. Банально последнюю было не снять. На схеме не показаны ножки микросхемы ШИМ, они остаются без изменения.
Всю переделку произвожу через защитную лампочку. Ее можно припаять вместо предохранителя. Первым этапом проверяю диапазон регулировки напряжения. Это напряжение минимальное, почти ноль вольт.
Данное напряжение максимальное. У Вас может быть другое.
Сделав токовую часть, проверяю ток. В качестве шунта у меня керамический резистор на 5 Ватт и 0,01 Ом. Минимальный ток у меня такой.
Максимальный такой. Если тока много, то резистор от средней точки трансформатора нужно уменьшить.
В принципе, я достиг результата. Осталось установить плату в корпус. Установить вольтметр и амперметр.
Я же определюсь с корпусом и органами управления и смонтирую.
Получился такой регулируемый блок питания:
- Напряжение практически от 0 и до 24 вольт.
- Ток практически от 0 и до 9 ампер.
У Вас может получится с другими параметрами. Все зависит от блока питания и шунта. Так же резистора, определяющего максимальный выходной ток.
Смотрите видео
Как из компьютерного блока сделать универсальный источник питания 0-25 В - https://sdelaysam-svoimirukami.ru/7601-kak-iz-kompjuternogo-bloka-sdelat-universalnyj-istochnik-pitanija-0-25-v.html







